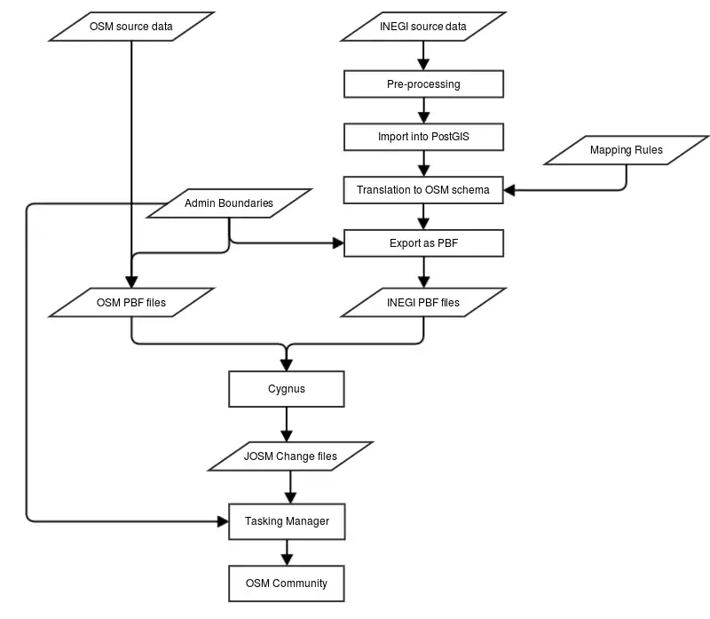
INEGI Import Workflow
This page describes the import workflow and is part of the Mexico_Main_Road_Network_Import_Project proposal.
Step by step instructions
- Go to Tasking Manager ADD INSTANCE LINK
- Select the Mexico Road Network Import task.
- Take a task
- Open the JOSM Change file in JOSM (sorry - iD is not supported!)
- Download the OSM data for that same area in JOSM as well
- Merge the INEGI layer with the OSM layer
- Review the result
- Upload using `INEGI:RNC` in the changeset comment.
Changeset size policy
We use the Municipal_Geostatistical_Area_(AGEM) as the task boundaries.
Revert plans
This is a manual import, so no systematic reverts should be necessary. Individual uploads should have the changeset comment `INEGI:RNC` so they are easy to locate and revert individually if necessary.
Data processing

INEGI Import Workflow
This article is issued from Openstreetmap. The text is licensed under Creative Commons - Attribution - Sharealike. Additional terms may apply for the media files.